首页 > 公务员/事业编 > 报考资讯

国考25届应届生身份界定,交社保了还算吗?

小编 2021-01-29 10:18:08 人看过

国考25届应届生身份界定?这个问题可以参考最新发布的国考公告来确定,其实有两种情况是满足条件的,那么还有些情况是不满足的,如果大家感兴趣的话,可以和小编一起快速了解下!

1、国考25届应届生身份界定
从去年国考岗位表来看,关于应届限制划分为两类:
(1)限2024年应届毕业生:仅限2024年毕业生报考;
(2)限高校应届毕业生:两年择业期内的应届生22、23年毕业及2024年毕业生,两类人都可报考;
对应到今年2025国考,即为限2025年应届毕业生和限高校应届毕业生(2023与2024两年择业期应届生、2025年毕业生)。
2、签了劳动合同,缴了社保还算不算应届生
往年来说,如果签订了正式劳动合同,缴纳了社保就不再是应届生,无法报考要求应届生的岗位;
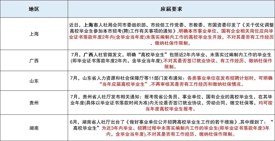
近日上海市人局发布《关于优化调整高校毕业生参加本市招考(聘)工作有关事项的通知》,明确本市事业单位、国有企业相关岗位应向毕业证书落款年度2年内(含毕业当年度)未落实编制内工作的高校毕业生开放,不对其是否有工作经历、缴纳社保作限制。
202410141330380.jpg
来源:上海市人力资源和社会保障局
当然不止上海,今年湖南、山东、贵州、广西地官方也在相继发文调整应届生身份的认定标准,明确高校毕业生在一定期限内报考省内事业单位/公务员/国企招考中不再审核其是否有工作经历和缴纳社保的情况。尤其是湖南事业单位将应届生范围放宽至“近3年内毕业、招聘过程中未落实编制内工作的毕业生”。
202410141330230.jpg
放宽应届生身份的认定会是一个趋势,多省放宽应届生身份认定标准不仅可以更好缓解不少应届生为保留应届身份选择慢就业,甚至选择主动延毕的情况,而且有利于应届生考公,促进解决高校毕业生就业的问题。
注意:2025国考应届身份认定还是以具体公告为准,具体可以咨询当地的报考机构。
有关应届生的标准调整,这或许是一个趋势,相信未来可能会有更多地区放宽应届生身份的认定标准,目前国考还没有收到相关消息。
3、报名时没签合同,等成绩期间签了合同,还算应届吗
需要看招录单位,国考招录公告一般会说明:对报考资格的审查贯穿录用全过程,有可能签了资格复审就过不了。
但有些同学打电话咨询过招录单位,得到的回复是:以报名时的身份为准,不影响后续资格复审,所以还是建议想签但是又想国考成绩的同学们,可以先打电话咨询后谨慎做决定。
4、三支一扶服务期满,可以以应届生身份报考吗
服务期满且考核合格后两年内,可以以应届生身份报考。
需提供材料:
(1)“大学生村官“项目人员提供相关材料复印件;
(2)农村义务教育阶段学校教师特设岗位计划"项目人员提供相关鉴定表复印件;
(3)“三支一扶”计划项目人员提供相关服务证书复印件;
(4)“大学生志愿服务西部计划"项目人员提供西部计划鉴定表复印件;
以上就是关于【国考25届应届生身份界定】的全部相关内容了,如果大家还有国考相关的问题可以直接咨询豫才学堂的老师帮助大家快速解决问题!

一键查询:2025国考职位表检索库


版权声明:倡导尊重与保护知识产权。未经许可,任何人不得复制、转载、或以其他方式使用本站《原创》内容,违者将追究其法律责任。本站文章内容,部分图片来源于网络,如有侵权,请联系我们修改或者删除处理。

编辑推荐

热门文章